【2】安全衛生管理体制 1
労働者の安全衛生を確保するためには、労働者に具体的な指示を出したり、監督したりする存在が必要不可欠です。
このため労働安全衛生法では、労働災害を防ぎ労働者が安全で快適な環境で作業するために安全衛生管理体制を構築し、権限や責任の所在、役割などを明確化するよう義務付けています。
安全衛生管理体制とは
労働安全衛生法では、すべての業種を対象に次の事項を実施するためのスタッフを選任するよう定めています。
これにより構築される体制を一般に「総括安全衛生管理体制」と呼んでいます。
- 危険又は健康障害を防止するための措置
- 安全又は衛生のための教育の実施
- 健康診断の実施等の措置
- 労働災害の原因調査及び再発防止等 など
また、これとは別に一定の混在作業現場においては以下の管理体制に関する規定があります。
- 特定事業(=建設業又は造船業)において元方事業者の労働者と関係請負人の労働者が同一の場所で作業を行う場合(➡混在作業現場)の管理体制:統括安全衛生管理体制
- 製造業等において元方事業者の労働者と関係請負人の労働者が同一の場所で作業を行う場合(➡混在作業現場)の管理体制:総合的な安全衛生管理体制
安全衛生管理体制におけるそれぞれの役割
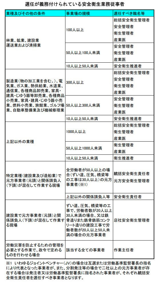
事業場の業種と規模(労働者数)によって、その場に配置が義務付けられるスタッフが変わります。
配置が義務付けられているのは以下のようなスタッフです。
◆総括安全衛生管理者
安全管理者及び衛生管理者等を指揮し、次のような業務などを統括管理する責任者です。
- 労働者の危険又は健康障害を防止するための措置
- 労働者への安全又は衛生のための教育に関すること
- 健康診断の実施
- 労働災害の原因調査や再発防止に関すること
◆安全管理者
総括安全衛生管理者が統括管理すべき業務のうち、安全に係る必要な措置の実施に関しての具体的な事項を管理します。
◆衛生管理者
総括安全衛生管理者が統括管理すべき業務のうち、衛生に係る必要な措置の実施に関しての具体的な事項を管理します。
◆安全衛生推進者(又は衛生推進者)
総括安全衛生管理者が統括管理すべき業務の実施を担当します。(衛生推進者は衛生に係る業務のみ)
◆産業医
労働者の健康管理などを行う医師です。
労働者の健康管理について事業者に勧告でき、それをうけた事業者は指示に従わなければなりません。場合によっては、ドクターストップをかけられる立場です。
◆作業主任者
足場の組立て作業など政令により定められた一定の業務について、労働災害防止の為正しい作業の手順を定め、労働者の指揮監督などを行います。

設置が義務付けられている委員会とその役割
事業者は事業場の安全衛生水準を向上させるため、労働者数や業種によってそれぞれの委員会を設置しなければなりません。
委員会の設置目的は「事業者に対し意見を述べさせるため」とされていますが、これは事業場の安全衛生に関する具体的な措置の実施・不実施がその内容とともに一方的な事業者の恣意によることを回避し、労使の立場を超えて本来共通利益であるはずの「事業場の安全衛生水準の向上」を目指すための制度です。このため、委員についても労働組合又は労働者の過半が推薦する者を一定の割合以上選任するよう定められています。
なお、これらの委員会はあくまで調査・審議等を行うものであり、事業者が行う安全衛生に関する具体的な措置について決定権限はありません。
委員会には下記の3つがあります。
◆安全委員会
安全委員会は、労働者の安全を確保するために一定の事項について調査・審議し、事業者に意見を述べるための委員会です。
◆衛生委員会
衛生委員会は、労働者の健康を確保・増進するために一定の事項について調査・審議し、事業者に意見を述べるための委員会です。
◆安全衛生委員会
安全委員会と衛生委員会の2つを設置しなければいけない事業場では、これらを統合して「安全衛生委員会」を設置することができます。

このページをシェアする
講習会をお探しですか?