メニューボタン

【第1章】3 総合的な安全衛生管理の進め方④

3-2 派遣労働者の安全管理 2)通達の概要

2) 通達の概要

前述の指針に「安全衛生に係る措置」として概略が含まれていますが、補完するものとして通達「派遣労働者に係る労働条件及び安全衛生の確保について」(平成21年3月31日付け、基発第0331010号)が出されており、基本的な考え方及び事業者別の必要事項が示されています。

派遣労働者の労働条件及び安全衛生の確保に係る基本的な考え方


『派遣労働者にも当然に労基法、安衛法、労契法等の労働基準関係法令は適用され、原則として派遣労働者と労働契約関係にある派遣元事業主がその責任を負うものであるが、派遣労働者の危険又は健康障害を防止するための措置など労働者派遣の実態から派遣元事業主に責任を問いえない事項、派遣労働者の保護の実効を期する上から派遣先事業主に責任を負わせることが適切な事項については、労働者派遣法第3章第4節に定める労基法等の適用に関する特例等(以下「特例」という。)によって派遣先事業主に責任を負わせることとし、派遣元事業主と派遣先事業主との間で適切に責任を区分して派遣労働者の保護を図っているところである。

しかしながら、この特例についていまだ十分に理解がなされていないことや派遣元事業主と派遣先事業主との連携が十分に図られていないことなどから、労働時間管理が適正になされず割増賃金が支払われない、機械等の安全措置が講じられていない、雇入れ時や作業内容変更時の安全衛生教育や健康診断が実施されていない等の問題がみられるほか、特例が適用されない事項についても、賃金の不適正な控除、就業規則の未作成、安全衛生管理体制の未整備等の問題が認められる。

派遣労働者の労働条件及び安全衛生の確保に当たっては、派遣元事業主及び派遣先事業主が、自らの責任を十分に理解しそれぞれの義務を果たすとともに、労働者派遣契約の相手方の責任についても互いに理解し、その上で適切な連携を図ることが重要となるものである。

特に、派遣労働者の安全衛生を確保するためには、派遣先事業主が派遣労働者の危険又は健康障害を防止するための措置を現場の状況に即し適切に講ずることが重要である。(以下略)』

また、この通達中に「派遣労働者の安全衛生の確保に係る重点事項」として、派遣元と派遣先事業別に必要事項が明示されています。


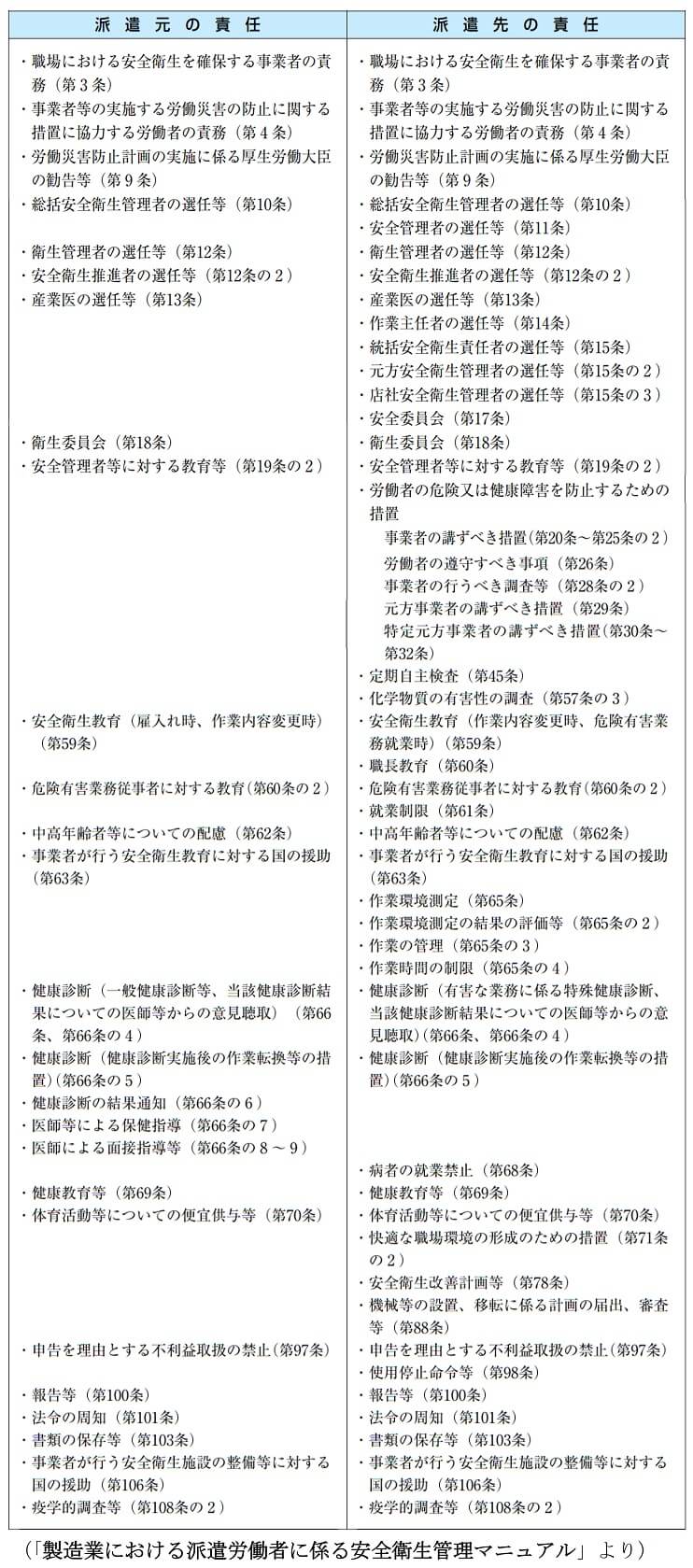
一 派遣元事業者が実施すべき重点事項

(1) 派遣労働者を含めた安全衛生管理体制の確立

(2) 安全衛生教育の実施等

ア 雇入れ時の安全衛生教育の適切な実施

イ 作業内容変更時の安全衛生教育の適切な実施

ウ 安全衛生教育の内容等

エ 派遣先事業者に安全衛生教育の実施を委託した場合の対応

オ 特別教育の実施の確認

(3) 就業制限

(4) 健康診断の実施及びその結果に基づく事後措置

ア 一般健康診断(安衛法第66条第1項に基づく健康診断をいう。以下同じ。)の実施及びその結果に基づく事後措置

イ 特殊健康診断(安衛法第66条第2項及び第3項に基づく健康診断をいう。以下同じ。)の結果の保存及び通知

ウ 作業の記録の入手・保存

(5) 長時間にわたる労働に関する面接指導等

(6) 心理的な負担の程度を把握するための検査等

(7) 派遣労働者が労働災害に被災した場合の対応

ア 労働者死傷病報告の提出等(安衛法第100条)

イ 労働災害の再発防止対策(3(2)参照)


二 派遣先事業者が実施すべき重点事項

(1) 派遣労働者を含めた安全衛生管理体制の確立

(2) 危険又は健康障害を防止するための措置の適切な実施

(3) 危険性又は有害性等の調査及びその結果に基づく措置の実施

(4) 安全衛生教育の実施等

ア 雇入れ時等の安全衛生教育の実施状況の確認

イ 作業内容変更時の安全衛生教育の適切な実施

ウ 特別教育の適切な実施

エ 派遣先事業場における禁止事項の周知

(5) 安全な作業の確保

ア 就業制限業務に係る資格の確認

イ 安全な作業マニュアル等の作成

ウ 派遣労働者の作業状況の確認

エ 標識、警告表示の掲示等

オ 安全衛生活動への配慮

(6) 特殊健康診断の実施及びその結果に基づく事後措置等

ア 特殊健康診断の実施及びその結果に基づく事後措置

イ 作業の記録の情報提供

(7) ストレスチェック結果に基づく集団ごとの集計・分析

(8) 健康に関する情報に基づく派遣労働者に対する不利益な取扱いの禁止

(9) 派遣労働者が労働災害に被災した場合の対応

ア 労働災害の発生原因の調査及び再発防止対策

イ 労働者死傷病報告の提出等

製造業における派遣労働者に係る安全衛生管理マニュアル

三 派遣元事業者と派遣先事業者との連携

(1) 安全衛生教育に関する協力や配慮

ア 派遣元事業者に対する情報提供等

イ 雇入れ時等の安全衛生教育の委託の申入れへの対応

ウ 派遣先事業者が実施した作業内容変更時の安全衛生教育に係る報告

(2) 危険有害業務に係る適正な労働者派遣

(3) 健康診断に関する協力や配慮

ア 一般健康診断の実施に関する協力や配慮

イ 医師に対する情報の提供に関する協力や配慮

ウ 就業上の措置に関する協力や配慮

(4) 長時間にわたる労働に関する面接指導に関する協力や配慮

ア 長時間にわたる労働に関する面接指導等の実施に関する協力や配慮

イ 面接指導に必要な情報の収集に関する協力や配慮

ウ 就業上の措置に関する協力や配慮

(5) 派遣元事業場における再発防止対策に関する協力

(6) 派遣元事業者と派遣先事業者との連絡調整

【参考サイト】

厚労省:派遣労働者の安全衛生対策について


関連通達等資料(抜粋)

・派遣労働者に係る労働条件及び安全衛生の確保について
 (平成21年3月31日付基発第0331010号)

パンフレット等

・派遣労働者に対する安全衛生教育について(PDF版)

・製造業における派遣労働者に係る安全衛生管理マニュアル

・陸上貨物運送事業・倉庫業における派遣労働者に係る安全衛生管理マニュアル

・陸運業・倉庫業で働く派遣労働者の安全・健康のために

・商業(卸売・小売業)における派遣労働者に係る安全衛生管理マニュアル

・労働者死傷病報告の様式改正について他


 

地域・講習・人数に合わせてすぐに予約可能

講習会を予約する

このページをシェアする

講習会をお探しですか?

 

受講者様のご希望に合わせ、以下のタイプの講習会もご用意しています

WEB講習
オンラインで会社や自宅で受講可能
出張講習
指定の会場へ講師を派遣いたします

▲ページ先頭へ